Scholarship
Admissions
Alumni
Login
Online Payment
Home
About Us
About SPC
Vision and Mission
About Management
Principal's Desk
Administrative Staff
Rules Policies Processes
Industry Collaboration
Organization Chart
Our Journey
Department
Computer Engineering
Civil Engineering
Electrical and Electronics Engineering
Electronics and Communication Engineering
Mechanical Engineering
Examination
Introduction
Academic Board
Awards Committee
Contact
End Exam Timetable
Examination Result
Placement
Placement Cell
Activities
Interaction
Organisation
Our Recruiters
Placement Statistics
Activities
Physical Education
NCC
NSS
CIICP
IIIC
Clubs
முத்தமிழ் மன்றம்
Womens Development
Library Club
NDLI Club
Digi Arts Club
Committee
Grievance Redressal Cell
POSH Committee
Anti-Ragging Committee and Anti-Ragging squad
Internal Complaint Committee / Vishaka committee
Internal Quality Assurance Cell
Committee For SC/ST
Campus Security Audit
Events
Facilities
Transport
Canteen
Library
Library Introduction
Library Resources
Library Extension Activities
Rules and Regulations
Library Faculty
Magazine
Help Desk
Contact Us
Home
About us
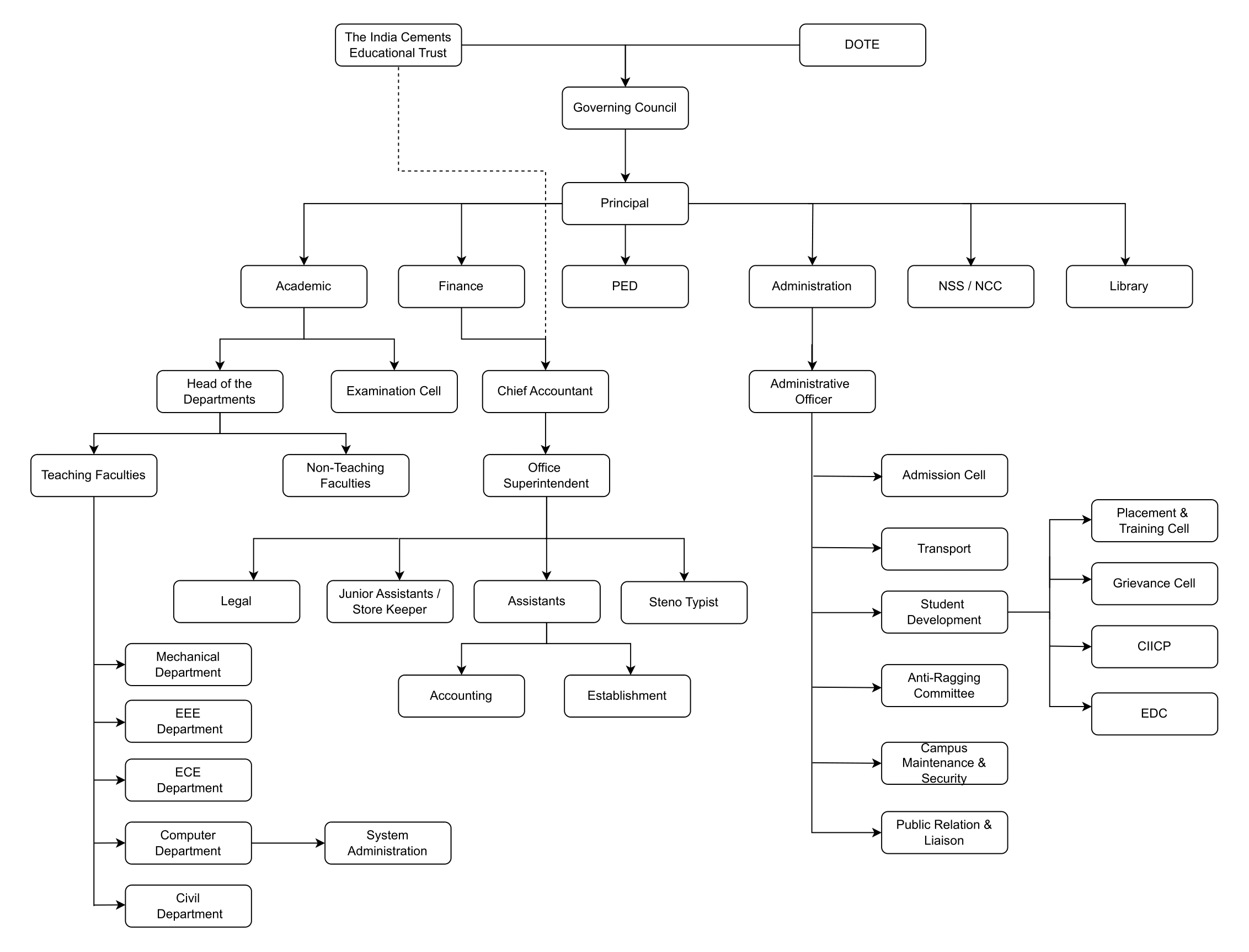
Organization Chart
Organization Chart